2024年暮れ、とあるマツダの特許情報が公開された。「車両のパワートレイン構造」という名称なのだが、どうやらこれは、マツダが以前から述べている自社開発のストロングハイブリッドではないかと予想される。次期CX-5にも搭載が期待されるその新ユニットの中身を分析してみた!!
文:ベストカーWeb編集部/写真:マツダ、J-PlatPat
■マツダ製ハイブリッドは4気筒横置きのパラレル式?
2025年に登場が待ち望まれるクルマにマツダの新型CX-5がある。すでにアメリカでは、カモフラージュされたCX-5と思われる車両の走行シーンがスクープされているが、マツダはそのCX-5に、自ら開発したストロングハイブリッドを搭載するとアナウンスしている。
そんな折、2024年12月26日にマツダの「車両のパワートレイン構造」という2件の特許が公開された。内容が長大なので、エッセンスだけを抜き出すと以下のようになる。
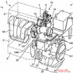
・特許はパラレル式ハイブリッド車両に関するもの。
・構成要素は「エンジン」「モーター」「電力制御装置(パワーコントロールユニット)」「高電圧バッテリー」に大別できる。
・エンジンは4気筒横置き。車両正面から見るとエンジン右側にモーターがあり、その上に電力制御装置が載っかる。モーターは発電用と走行用の2モーター。
・エンジンとモーターの間にクラッチおよびトランスミッションがあり、エンジンおよびモーターの出力を自由に組み合わせられる(モーターのみ、モーター+エンジン、エンジンのみという3通りの走行ができる)。
・従来のハイブリッド車は、モーターと電力制御装置が車両骨格部材に対して別々に取り付けられているため、取り付けフレームや3相ケーブルが必要だった。
・出願特許では、モーターケース上に電力制御装置を直接搭載する。その結果取り付けフレームや3相ケーブルの省略が実現でき、車体の軽量化やコストダウン、ノイズ低減などが期待できる。
・上記の構造の実現にあたっては、電力制御装置が重心位置を高めたり、振動を招いてしまう問題、さらにはエンジンなどの熱に対して電力制御装置を守る対策もなされている。
【画像ギャラリー】鋭い目つきにクラクラ…。次期CX-5によく似た創(あらた)の姿をたっぷり見てよ!(34枚)画像ギャラリー■登場は2026年にずれこむかも
いかがだろうか。仮にこの特許がマツダ開発の自社製ストロングハイブリッドだとすれば、システム自体に特段の新しさはないものの、その構造を工夫することで、よりコンパクトかつ経済的な仕組みを実現したように感じられる。
そんなマツダのハイブリッドだが、前述した通り、最初に搭載するのは世界戦略車のCX-5となる可能性が高い。
CX-5自体は今年中には発表となるが、マツダ製ストロングハイブリッドについては開発が遅れているという情報もあり、搭載モデルが2026年にずれ込むという情報も流れている。
とはいえ、トヨタとの提携関係だけに頼らず、独自でハイブリッドユニットを生み出そうというマツダの心意気は立派。「待っててよかった!」と多くの人に言わしめるような、画期的なユニットを期待しよう!
【画像ギャラリー】鋭い目つきにクラクラ…。次期CX-5によく似た創(あらた)の姿をたっぷり見てよ!(34枚)画像ギャラリー




































コメント
コメントの使い方延命されまくって待ちに待ったCX-5新型ということと、MAZDA内製HVと大々的に報じられるので、最初の人気爆発は間違いないです
もう今からディーラーに買う意思と即注文を話通しておいた方がいい。その時にカラーとエンジン種類は最低限伝えておき、少しでも速く欲しいなら最上位グレード一択
家は初期のレビュー混乱が落ち着いて60みたいな問題が無いか改良されたら動きます